中華人民共和國住房和城鄉建設部公告
第1632號
住房城鄉建設部關于發布國家標準
《建筑內部裝修設計防火規范》的公告
現批準《建筑內部裝修設計防火規范》為國家標準,編號為GB 50222-2017,自2018年4月1日起實施。其中,第4.0.1、4.0.2、4.0.3、4.0.4、4.0.5、4.0.6、4.0.8、4.0.9、4.0.10、4.0.11、4.0.12、4.0.13、4.0.14、5.1.1、5.2.1、5.3.1、6.0.1、6.0.5條為強制性條文,必須嚴格執行。原國家標準《建筑內部裝修設計防火規范》GB 50222-95(2001版)同時廢止。
本規范在住房城鄉建設部門戶網站(www.mohurd.gov.cn)公開,并由我部標準定額研究所組織中國計劃出版社出版發行。
中華人民共和國住房和城鄉建設部
2017年7月31日
本規范是根據原建設部《關于印發〈2007年工程建設標準規范制訂、修訂計劃(第一批)>的通知》(建標〔2007〕125號)的要求,由中國建筑科學研究院會同公安部四川消防研究所等單位對國家標準《建筑內部裝修設計防火規范》GB 50222-95進行修訂而成。
本規范在修訂過程中,規范編制組遵循國家有關消防工作方針,深刻吸取火災事故教訓,深入調研工程建設發展中出現的新情況、新問題和規范執行過程中遇到的疑難問題,認真總結工程實踐經驗,吸收借鑒國外相關技術標準和消防科研成果,廣泛征求意見,最終經審查定稿。
本規范共分6章,主要內容包括總則、術語、裝修材料的分類和分級、特別場所、民用建筑、廠房倉庫。
本規范修訂的主要內容是:
1.增加了術語;
2.將民用建筑及工業建筑中的特別場所進行合并,單列一章;
3.對民用建筑及場所的名稱進行調整和完善,補充、調整了民用建筑及場所的裝修防火要求,新增了展覽性場所裝修防火要求;
4.補充了住宅的裝修防火要求;
5.細化了工業廠房的裝修防火要求;
6.新增了倉庫裝修防火要求。
本規范中以黑體字標志的條文為強制性條文,必須嚴格執行。
本規范由住房城鄉建設部負責管理和對強制性條文的解釋,由公安部負責日常管理,由中國建筑科學研究院負責具體技術內容的解釋。執行過程中如有意見或建議,請寄送中國建筑科學研究院(地址:北京市北三環東路30號,郵政編碼:100013),以便修訂時參考。
本規范主編單位、參編單位、主要起草人和主要審査人:
主編單位:中國建筑科學研究院
參編單位:公安部四川消防研究所
中國建筑裝飾協會
北京市公安消防總隊
上海市公安消防總隊
中國建筑設計研究院
蘇州金螳螂建筑裝飾股份有限公司
上海阿姆斯壯建筑制品有限公司
主要起草人:李引擎 王金平 劉激揚 沈 紋 張 磊
馬道貞 張新立 盧國建 王本明 周敏莉
李 風 談星火 王衛東 楊安明 張 健
主要審查人:倪照鵬 程志軍 朱 江 劉正勤 饒良修
鄭 實 晁海鷗 衣學群 張耀澤 錢力航
沈奕輝 李 悅 趙仲毅
1 總則
1.0.1 為規范建筑內部裝修設計,減少火災危害,保護人身和財產安全,制定本規范。
1.0.2 本規范適用于工業和民用建筑的內部裝修防火設計,不適用于古建筑和木結構建筑的內部裝修防火設計。
1.0.3 建筑內部裝修設計應積極采用不燃性材料和難燃性材料,避免采用燃燒時產生大量濃煙或有毒氣體的材料,做到安全適用,技術先進,經濟合理。
1.0.4 建筑內部裝修防火設計除執行本規范的規定外,尚應符合國家現行有關標準的規定。
條文說明
1 總則
1.0.1 本條規定了制定本規范的目的和依據。本規范的制定是為了保障建筑內部裝修的消防安全,防止和減少建筑物火災的危害。要求設計、建設和消防監督部門的人員密切配合,在裝修設計中,認真、合理地使用各種裝修材料,并積極采用先進的防火技術,做到“防患于未然”,從積極的方面預防火災的發生和蔓延。這對減少火災損失,保障人民生命財產安全,保證經濟建設的順利進行具有極其重要的意義。
本規范是依照現行國家標準《建筑設計防火規范》GB 50016、《人民防空工程設計防火規范》GB 50098等的有關規定和對近年來我國新建的中、高檔飯店,賓館,影劇院,體育館,綜合性大樓等實際情況進行調查總結,結合建筑內部裝修設計的特點和要求,并參考了一些先進國家有關建筑物設計防火規范中對內部裝修防火要求的內容,結合國情而編制的。
1.0.2 本條規定了本規范的適用范圍和不適用范圍。
本規范適用于工業和民用建筑的內部裝修設計。
隨著人民生活水平的提高,室內裝修發展很快,其中住宅量大面廣,裝修水平相差甚遠。其中一部分住宅的裝修是由建設單位負責統一設計和施工完成的。為了保障居民的生命安全,凡由建設單位負責統一設計和施工的室內裝修均應執行本規范。
1.0.3 根據中國消防協會編輯出版的《火災案例分析》,許多火災都是起因于裝修材料的燃燒,有的是煙頭點然了床上織物;有的是窗簾、帷幕著火后引起了火災;還有的是由于吊頂、隔斷采用木制品,著火后很快就被燒穿。因此要求正確處理裝修效果和使用安全的矛盾,積極選用不燃材料和難燃材料,對于達不到難燃材料的可燃或易燃材料,可以通過阻燃處理的方式提高燃燒性能等級,選用上述材料可參照現行國家標準《公共場所阻燃制品及組件燃燒性能要求和標識》GB 20286等規范。
本條文中所指不燃性材料和難燃性材料對應于現行國家標準《建筑材料及制品燃燒性能分級》GB 8624中的相關級別材料。
近年來,建筑火災中由于煙霧和毒氣致死的人數迅速增加。如英國在1956年死于煙毒窒息的人數占火災死亡總數的20%,1966年上升為40%,至1976年則高達50%;日本“千日”百貨大樓火災死亡118人,其中因煙毒致死的為93人,占死亡人數的78.8%;1986年4月天津市某居民樓火災中,有4戶13人全部遇難。其實大火并沒有燒到他們的家,甚至其中一戶門外2m處放置的一只滿裝的石油氣瓶,事后仍安然無恙。奪去這13條生命的不是火,而是煙霧和毒氣;2000年河南省洛陽市某商場發生特大火災,死亡309人都是因有毒氣體室息而死;2015年武漢某住宅小區電纜井起火,死亡的7人皆為逃生途中煙霧窒息而死。
人們逐漸認識到火災中煙霧和毒氣的危害性,有關部門已進行了一些模擬試驗的研究,在火災中產生煙霧和毒氣的室內裝修材料主要是有機高分子材料和木材。常見的有毒有害氣體包括一氧化碳、二氧化碳、二氧化硫、硫化氫、氯化氫、氰化氫、光氣等。由于內部裝修材料品種繁多,它們燃燒時產生的煙霧毒氣數量種類各不相同,目前要對煙密度、能見度和毒性進行定量控制還有一定的困難,但隨著社會各方面工作的進一步開展,此問題會得到很好地解決。為了引起設計人員和消防監督部門對煙霧毒氣的重視,在本條中對產生大量濃煙或有毒氣體的內部裝修材料提出“避免采用”這一基本原則。
1.0.4 建筑內部裝修設計是建筑設計工作中的一部分,各類建筑物首先應符合有關設計防火規范規定的防火要求,內部裝修設計防火要求應與之相配合。同時,由于建筑內部裝修設計涉及的范圍較廣,本規范不能全部包括進來。故規定除執行本規范的規定外,尚應符合現行的有關國家設計標準、規范的要求。
2術語
2.0.1 建筑內部裝修 interior decoration of buildings
為滿足功能需求,對建筑內部空間所進行的修飾、保護及固定設施安裝等活動。
2.0.2 裝飾織物 decorative fabric
滿足建筑內部功能需求,由棉、麻、絲、毛等天然纖維及其他合成纖維制作的紡織品,如窗簾、帷幕等。
2.0.3 隔斷 partition
建筑內部固定的、不到頂的垂直分隔物。
2.0.4 固定家具 fixed furniture
與建筑結構固定在一起或不易改變位置的家具。如建筑內部的壁櫥、壁柜、陳列臺、大型貨架等。
條文說明
2 術語
本規范在此次修訂中新増加了術語一章,對規范里的特定名詞進行了解釋,以使規范條文的含義更為明確。
3 裝修材料的分類和分級
3.0.1 裝修材料按其使用部位和功能,可劃分為頂棚裝修材料、墻面裝修材料、地面裝修材料、隔斷裝修材料、固定家具、裝飾織物、其他裝修裝飾材料七類。
注:其他裝修裝飾材料系指樓梯扶手、掛鏡線、踢腳板、窗簾盒、暖氣罩等。
3.0.2 裝修材料按其燃燒性能應劃分為四級,并應符合本規范表3.0.2的規定。

3.0.3 裝修材料的燃燒性能等級應按現行國家標準《建筑材料及制品燃燒性能分級》GB 8624的有關規定,經檢測確定。
3.0.4 安裝在金屬龍骨上燃燒性能達到B1級的紙面石膏板、礦棉吸聲板,可作為A級裝修材料使用。
3.0.5 單位面積質量小于300g/㎡的紙質、布質壁紙,當直接粘貼在A級基材上時,可作為B1級裝修材料使用。
3.0.6 施涂于A級基材上的無機裝修涂料,可作為A級裝修材料使用;施涂于A級基材上,濕涂覆比小于1.5kg/㎡,且涂層干膜厚度不大于1.0mm的有機裝修涂料,可作為B1級裝修材料使用。
3.0.7 當使用多層裝修材料時,各層裝修材料的燃燒性能等級均應符合本規范的規定。復合型裝修材料的燃燒性能等級應進行整體檢測確定。
條文說明
3 裝修材料的分類和分級
3.0.1 建筑用途、場所、部位不同,所使用裝修材料的火災危險性不同,對裝修材料的燃燒性能要求也不同。為了便于對材料的燃燒性能進行測試和分級,安全合理地根據建筑的規模、用途、場所、部位等規定去選用裝修材料,按照裝修材料在內部裝修中的部位和功能將裝修材料分為七類。
3.0.2 按現行國家標準《建筑材料及制品燃燒性能分級》GB 8624,將內部裝修材料的燃燒性能分為四級,以利于裝修材料的檢測和本規范的實施。
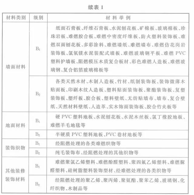
為方便設計單位借鑒采納,本規范對常用建筑內部裝修材料燃燒性能等級劃分進行了舉例。表1中列舉的材料大致分為兩類,一類是天然材料,一類是人造材料或制品。天然材料的燃燒性能等級劃分是建立在大量試驗數據積累的基礎上形成的結果;人造材料或制品是在常規生產工藝和常規原材料配比下生產出的產品,其燃燒性能的等級劃分同樣是在大量試驗數據積累的基礎上形成的,劃分結果具有普遍性。


有些材料或制品,雖然用途廣、用量大,但因材質特點和生產過程中工藝、原材料配比的變化,會導致材料或制品的燃燒性能發生較大變化,這些材料的燃燒性能必須通過試驗確認,因此大多數的阻燃制品、高分子材料、高分子復合材料未列入表1。
3.0.3 選定材料的燃燒性能測試方法和建立材料燃燒性能分級標準,是編制有關設計防火規范性能指數的依據和基礎。建筑內部裝修材料種類繁多,各類材料的測試方法和標準也不盡相同,依據現行國家標準《建筑材料及制品燃燒性能分級》GB 8624,分別根據各類材料測試的結果,將材料劃分為相應的燃燒性能等級。任何兩種測試方法之間獲得的結果很難取得完全一致的對應關系。本規范劃分的材料燃燒性能等級雖然代號相同,但測試方法是按材料類別分別規定的,不同的測試方法獲得的燃燒性能等級之間不存在完全對應的關系,因此應按材料分類規定的測試方法確認燃燒性能等級。
3.0.4 紙面石膏板、礦棉吸聲板按我國現行建材防火檢測方法檢測,大部分不能列入A級材料。但是如果認定它們只能作為B1級材料,則又有些不盡合理,尚且目前還沒有更好的材料可替代它們。
考慮到紙面石膏板、礦棉吸聲板用量極大這一客觀實際,以及建筑設計防火規范中,認定貼在金屬龍骨上的紙面石膏板為不燃材料這一事實,特規定如紙面石膏板、礦棉吸聲板安裝在金屬龍骨上,可將其作為A級材料使用。但礦棉裝飾吸聲板的燃燒性能與黏結劑有關,只有達到B1級時才可執行本條。
3.0.5 單位面積質量小于300g/㎡的紙質、布質壁紙熱分解產生的可燃氣體少、發煙小,被直接粘貼在A級基材上時,在試驗過程中,幾乎不出現火焰蔓延的現象,為此確定直接貼在A級基材上的這類壁紙可作為B1級裝修材料來使用。
3.0.6 涂料在室內裝修中量大面廣,一般室內涂料涂覆比小,涂料中的顏料、填料多,火災危險性不大。法國規范中規定,油漆或有機涂料的濕涂覆比為0.5kg/㎡~1.5kg/㎡,施涂于不燃性基材上時可劃為難燃性材料。一般室內涂料濕涂覆比不會超過1.5kg/㎡,但是當涂料中含有較多輕質填料時,即使濕涂覆比小于1.5kg/㎡,其涂層厚度也會比較大,此時復合體的燃燒性能會發生很大的變化,不宜作為B1級裝修材料使用。
3.0.7 當使用不同裝修材料分幾層裝修同一部位時,各層的裝修材料只有貼在等于或高于其耐燃等級的材料上,這些裝修材料燃燒性能等級的確認才是有效的。但有時會出現一些特殊的情況,如一些隔音、保溫材料與其他不燃、難燃材料復合形成一個整體的復合材料時,對此不宜簡單地認定這種組合做法的耐燃等級,應進行整體試驗,合理驗證。
4 特別場所
4.0.1 建筑內部裝修不應擅自減少、改動、拆除、遮擋消防設施、疏散指示標志、安全出口、疏散出口、疏散走道和防火分區、防煙分區等。
4.0.2 建筑內部消火栓箱門不應被裝飾物遮掩,消火栓箱門四周的裝修材料顏色應與消火栓箱門的顏色有明顯區別或在消火栓箱門表面設置發光標志。
4.0.3 疏散走道和安全出口的頂棚、墻面不應采用影響人員安全疏散的鏡面反光材料。
4.0.4 地上建筑的水平疏散走道和安全出口的門廳,其頂棚應采用A級裝修材料,其他部位應采用不低于B1級的裝修材料;地下民用建筑的疏散走道和安全出口的門廳,其頂棚、墻面和地面均應采用A級裝修材料。
4.0.5 疏散樓梯間和前室的頂棚、墻面和地面均應采用A級裝修材料。
4.0.6 建筑物內設有上下層相連通的中庭、走馬廊、開敞樓梯、自動扶梯時,其連通部位的頂棚、墻面應采用A級裝修材料,其他部位應采用不低于B1級的裝修材料。
4.0.7 建筑內部變形縫(包括沉降縫、伸縮縫、抗震縫等)兩側基層的表面裝修應采用不低于B1級的裝修材料。
4.0.8 無窗房間內部裝修材料的燃燒性能等級除A級外,應在表5.1.1、表5.2.1、表5.3.1、表6.0.1、表6.0.5規定的基礎上提高一級。
4.0.9 消防水泵房、機械加壓送風排煙機房、固定滅火系統鋼瓶間、配電室、變壓器室、發電機房、儲油間、通風和空調機房等,其內部所有裝修均應采用A級裝修材料。
4.0.10 消防控制室等重要房間,其頂棚和墻面應采用A級裝修材料,地面及其他裝修應采用不低于B1級的裝修材料。
4.0.11 建筑物內的廚房,其頂棚、墻面、地面均應采用A級裝修材料。
4.0.12 經常使用明火器具的餐廳、科研試驗室,其裝修材料的燃燒性能等級除A級外,應在表5.1.1、表5.2.1、表5.3.1、表6.0.1、表6.0.5規定的基礎上提高一級。
4.0.13 民用建筑內的庫房或貯藏間,其內部所有裝修除應符合相應場所規定外,且應采用不低于B1級的裝修材料。
4.0.14 展覽性場所裝修設計應符合下列規定:
1 展臺材料應采用不低于B1級的裝修材料。
2 在展廳設置電加熱設備的餐飲操作區內,與電加熱設備貼鄰的墻面、操作臺均應采用A級裝修材料。
3 展臺與鹵鎢燈等高溫照明燈具貼鄰部位的材料應采用A級裝修材料。
4.0.15 住宅建筑裝修設計尚應符合下列規定:
1 不應改動住宅內部煙道、風道。
2 廚房內的固定櫥柜宜采用不低于B1級的裝修材料。
3 衛生間頂棚宜采用A級裝修材料。
4 陽臺裝修宜采用不低于B1級的裝修材料。
4.0.16 照明燈具及電氣設備、線路的高溫部位,當靠近非A級裝修材料或構件時,應采取隔熱、散熱等防火保護措施,與窗簾、帷幕、幕布、軟包等裝修材料的距離不應小于500mm;燈飾應采用不低于B1級的材料。
4.0.17 建筑內部的配電箱、控制面板、接線盒、開關、插座等不應直接安裝在低于B1級的裝修材料上;用于頂棚和墻面裝修的木質類板材,當內部含有電器、電線等物體時,應采用不低于B1級的材料。
4.0.18 當室內頂棚、墻面、地面和隔斷裝修材料內部安裝電加熱供暖系統時,室內采用的裝修材料和絕熱材料的燃燒性能等級應為A級。當室內頂棚、墻面、地面和隔斷裝修材料內部安裝水暖(或蒸汽)供暖系統時,其頂棚采用的裝修材料和絕熱材料的燃燒性能應為A級,其他部位的裝修材料和絕熱材料的燃燒性能不應低于B1級,且尚應符合本規范有關公共場所的規定。
4.0.19 建筑內部不宜設置采用B3級裝飾材料制成的壁掛、布藝等,當需要設置時,不應靠近電氣線路、火源或熱源,或采取隔離措施。
4.0.20 本規范未明確規定的場所,其內部裝修應按本規范有關規定類比執行。
條文說明
4 特別場所
4.0.1 在原規范的基礎上,遵循了由重要到次要的原則,對其中的條文進行了重新編排。
建筑物內部消防設施是根據國家現行有關規范的要求設計安裝的,平時應加強維修管理,以便一旦需要使用時,操作起來迅速、安全、可靠。但是有些單位為了追求裝修效果,隨意減少安全出口、疏散出口和疏散走道的寬度和數量,擅自改變消防設施的位置。還有的任意增加隔墻,影響了消防設施的有效保護范圍。為保證消防設施和疏散指示標志的使用功能,特將本條作為強制性條文。確需變更的建筑防火設計,除執行國家有關標準的規定外,尚應遵循法律法規,按規定程序執行。
4.0.2 建筑內部設置的消火栓箱門一般都設在比較顯眼的位置,顏色也比較醒目。通過對大量裝修工程的調研,發現許多高檔酒店、辦公樓的公共區域等場所為了體現裝修效果,把消火栓箱門罩在木柜里面;還有的單位把消火栓箱門裝修得幾乎與墻面一樣,僅僅在其表面設置紅色的漢字標示,且跟隨不同裝修風格,其字體、大小、位置也各不相同,不到近處看不出來。這些做法給消火栓的及時取用造成了障礙,也不利于規范化管理。為了充分發揮消火栓在火災撲救中的作用,特修訂本條規定,并將其列為強制性條文。
4.0.3 本條為強制性條文。進行建筑裝修設計時要保證疏散指示標志和安全出口易于辨認,以免人員在緊急情況下發生疑問和誤解,因此不能在疏散走道和安全出口附近采用鏡面、玻璃等反光材料進行裝飾。同時考慮到普通鏡面反光材料在高溫煙氣作用下容易炸裂,而熱煙氣一般懸浮于建筑內上空,故頂棚也限制使用此類材料。
4.0.4 本條為強制性條文。建筑物各層的水平疏散通道和安全出口門廳是火災中人員逃生的主要通道,因而對裝修材料的燃燒性能做出規定。由于地下民用建筑的火災特點及疏散走道部位在火災疏散時的重要性,因此燃燒性能等級要求還要高。
4.0.5 本條為強制性條文。本條主要考慮建筑物內縱向疏散通道在火災中的安全?;馂陌l生時,各樓層人員都需要經過縱向疏散通道。尤其是高層建筑,如果縱向通道被火封住,對受災人員的逃生和消防人員的救援都極為不利。另外,對高層建筑的樓梯間一般無裝修美觀的要求。
4.0.6 本條為強制性條文。本條主要考慮建筑物內上下層相連通部位的裝修。這些部位空間高度很大,有的上下貫通幾層甚至十幾層。一旦發生火災,能起到煙囪一樣的作用,使火勢無阻擋地向上蔓延,很快充滿整幢建筑物,給人員疏散造成很大困難。
4.0.7 規定本條的基本理由與第4.0.6條相同。變形縫上下貫通整個建筑物,嵌縫材料也具有一定的燃燒性,為防止火勢縱向蔓延,要求變形縫表面使用B1級以上裝修材料,同時可以滿足墻面裝修的整體效果。
4.0.8 本條為強制性條文。無窗房間發生火災時有幾個特點:火災初起階段不易被發覺,發現起火時,火勢往往已經較大;室內的煙霧和毒氣不能及時排出;消防人員進行火情偵察和施救比較困難。因此,將無窗房間室內裝修的要求強制性提高一級。
4.0.9 本條為強制性條文。本條主要考慮建筑物內各類動力設備用房。這些設備的正常運轉對火災的監控和撲救是非常重要的,故強制要求全部使用A級材料裝修。
4.0.10 本條為強制性條文。本條所指設備為管理中樞,設備失火后影響面大,會造成重大損失,其內裝修材料防火等級須作強制要求。
4.0.11 本條為強制性條文。廚房內火源較多,對裝修材料的燃燒性能應嚴格要求。一般來說,廚房的裝修以易于清洗為主要目的,多采用瓷磚、石材、涂料等材料,對本條的要求是可以做到的。
4.0.12 本條為強制性條文。隨著我國旅游業的發展,各地興建了許多高檔賓館和風味餐館。有的餐館經營各式火鍋,有的風味餐館使用帶有燃氣灶的流動餐車。賓館、餐館人員流動大,管理不便,使用明火増加了引發火災的危險性,因而在室內裝修材料上比同類建筑物的要求高一級。
4.0.13 本條為強制性條文。民用建筑如酒店、商場、辦公樓等均設有庫房或貯藏間,存有各類可燃物,由于平時無專人看管,存在較大的火災危險性,所以本條對裝修材料的防火等級做出強制要求。
4.0.14 本條為針對展覽性場所新增條款。近年來,展覽經濟發展很快,展覽性場所具有臨時性、多變性的獨特之處,所以對其裝修防火專門列出強制性條文。
1 展示區域的布展設計,包括搭建、布景等,采用大量的裝修、裝飾材料,為減少火災荷載,對用以展示展品的展臺做了要求。
2 展廳內設置電加熱設備的餐飲操作區可與展廳不做防火分隔,其電加熱設備貼鄰的墻面及操作臺面應采用A級材料,目的是為了防止引發火災和火災的蔓延擴大。
3 展廳具有人員密集、布展可燃物較多、用電量大、電氣火災風險大等特點,一旦引發火災將造成很大損失。為防止鹵鎢燈等高溫照明燈具產生的火花、電弧或高溫引燃周圍的可燃物,故規定與其貼鄰的材料應采用A級材料。
4.0.15 住宅建筑作為民用建筑的重要一類,本規范此次添加了一條對其裝修防火的規定。
1 戶內裝修是住宅裝飾裝修的重點,也是突出個性化的場所。住宅樓內的煙道、風道是重要的功能設施,并關系到整棟建筑的消防安全,在裝修設計時不得拆改。
2 廚房內常用明火,也是容易發生火災的重點部位,故應使用燃燒性能優良的材料,頂棚、地面、墻面都應參照本規范規定采用A級材料。其固定櫥柜火災危險性大,應注意其材料燃燒等級。
3 衛生間室內濕度大,頂棚上如安裝浴霸等取暖、排風設備時,容易產生電火花,同時這類取暖設備使用時會產生很高熱量,易引燃周圍可燃材料,故頂棚建議采用A級材料裝修。若頂棚裝修使用非A級材料時,應在浴霸、通風設備周邊進行隔熱絕緣處理,以提高防火安全性。
4 陽臺往往兼具觀景、存放雜物、晾曬衣物等功能,火災發生時,陽臺可防止其豎向蔓延,另有特殊危急情況下,陽臺外可設置云梯等消防疏散設備連接外界,臨時用作人員縱向疏散通道,對其裝修材料做出要求,增強陽臺的使用安全性。
4.0.16 由照明燈具、電加熱器具等引發火災的案例很多。如1985年5月某研究所微波暗室發生火災。該暗室的內墻和頂棚均貼有一層可燃的吸波材料,由于長期與照明用的白熾燈泡相接觸,引起吸波材料過熱,陰燃起火;又如1986年10月某市塑料工業公司經營部發生火災。其主要原因是日光燈的鎮流器長時間通電過熱,引燃四周緊靠的可燃物,并延燒到膠合板木龍骨的頂棚。根據實踐經驗,對鹵鎢燈、白熾燈等高溫照明燈具和電加熱設備產生的高溫輻射熱采取一定的隔熱措施,遠離易燃物品,即可以大大減少火災危害。
由于室內裝修逐漸向高檔化發展,各種類型的燈具應運而生,燈飾更是花樣繁多。制作燈飾的材料包括金屬、玻璃等不燃材料,但更多的是硬質塑料、塑料薄膜、棉織品、絲織品、竹木、紙類等可燃材料。燈飾往往靠近熱源,故對B2級和B3級材料加以限制。如果由于裝飾效果的要求必須使用B2、B3級材料,應進行阻燃處理使其達到B1級。
4.0.17 自20世紀80年代以來,由電氣設備引發的火災占各類火災的比例日趨上升。1976年電氣火災僅占全國火災總次數的4.9%,1980年為7.3%,1985年為14.9%,到1988年上升到38.6%,近年來我國電氣火災更是占據火災起因的首位。但是日本等發達國家人均用電量是我國的5倍以上,而電氣火災僅占火災總數的2%~3%。我國電氣火災日益嚴重的原因是多方面的:電線陳舊老化,違反用電安全規定,電器設計或安裝不當,家用電器設備大幅度增加。另外,由于室內裝修采用的可燃材料越來越多,增加了電氣設備引發火災的危險性,必須對此做出防范。
配電箱、控制面板、接線盒、開關、插座等產生的火花、電弧或高溫熔珠容易引燃周圍的可燃物,電氣裝置也會產熱引燃裝修材料,在裝修防火設計上可采取一定隔離措施,防止危險發生。
4.0.18 近年來,采用電加熱供暖系統的室內場所,如汗蒸房等已發生多起火災,這些場所中的電加熱供暖系統一般沿頂棚、墻面或地面安裝,該系統的絕熱層、填充層和飾面層往往采用可燃材料,當電加熱設備因故障異常發熱或起火后,極易引燃周圍的可燃物,導致人員傷亡。2017年2月5日浙江省臺州市天臺縣一家足浴中心的汗蒸房發生火災,造成18人死亡、18人受傷的慘痛事故。為吸取這類火災事故教訓,本條對此類場所加熱設備周圍材料的燃燒性能提出嚴格要求。
4.0.19 在建筑中,經常將壁掛、布藝等作為內裝修設計的內容之一,為了避免這些飾物引發的火災,特制定本條規定。
5 民用建筑
5.1 單層、多層民用建筑
5.2 高層民用建筑
5.3 地下民用建筑
5.1 單層、多層民用建筑
5.1.1 單層、多層民用建筑內部各部位裝修材料的燃燒性能等級,不應低于本規范表5.1.1的規定。


5.1.2 除本規范第4章規定的場所和本規范表5.1.1中序號為11~13規定的部位外,單層、多層民用建筑內面積小于100㎡的房間,當采用耐火極限不低于2.00h的防火隔墻和甲級防火門、窗與其他部位分隔時,其裝修材料的燃燒性能等級可在本規范表5.1.1的基礎上降低一級。
5.1.3 除本規范第4章規定的場所和本規范表5.1.1中序號為11~13規定的部位外,當單層、多層民用建筑需做內部裝修的空間內裝有自動滅火系統時,除頂棚外,其內部裝修材料的燃燒性能等級可在本規范表5.1.1規定的基礎上降低一級;當同時裝有火災自動報警裝置和自動滅火系統時,其裝修材料的燃燒性能等級可在本規范表5.1.1規定的基礎上降低一級。
條文說明
5.1 單層、多層民用建筑
5.1.1 本條為強制性條文。表5.1.1中給出的裝修材料燃燒性能等級是允許使用材料的基準級制,按此等級規范裝修材料的選用,能減少火災危害。
候機樓的主要防火部位是候機大廳、售票廳、商店、餐飲場所、貴賓候機室等,人員密集,危險性較大,對其裝修材料防火等級做出要求。
汽車站、火車站和輪船碼頭這類建筑數量較多,本規范根據其規模大小分為兩類。由于汽車站、火車站和輪船碼頭有相同的功能,所以把它列為同一類別。
建筑面積大于10000㎡的,一般指大城市的車站、碼頭,如北京站、上海站、上海碼頭等。
建筑面積等于或小于10000㎡的,一般指中、小城市及縣城的車站、碼頭。
上述兩類建筑物基本上按裝修材料燃燒性能兩個等級要求做出規定。
觀眾廳、會議廠、多功能廳、等候廳等屬人員密集場所,內裝修要求相對較高,隨著人民生活水平不斷提高,影劇院的功能也逐步增加,如深圳大劇院功能多樣,舞臺面積近3000㎡。影劇院火災危險性大,如新疆克拉瑪依某劇院在演出時因光柱燈距紗幕太近,引燃成火災;另有電影院因吊頂內電線短路打出火花,引燃可燃吊頂起火。
根據這些建筑物的每個廳建筑面積將它們分為兩類。考慮到這類建筑物的窗簾和幕布火災危險性較大,均要求采用用B1級材料的窗簾和幕布,比其他建筑物要求略高一些。
體育館亦屬人員密集場所,根據規模將其劃分為兩類,此處體育館裝修材料限制針對館內所有場所。
商店的主要部位是營業廳,本規范僅指其買賣互動區,該部位貨物集中,人員密集,且人員流動性大。全國各類商店數不勝數,商店兩個類別的劃分參照現行國家標準《建筑設計防火規范》GB 50016。此處商店指候機樓、汽車站、火車站、輪船客運站以外的商店。
上海1990年曾發生某百貨商場火災事故,該商場建筑面積為14000㎡,電器火災引燃了大量商品,損失達數百萬元;2004年吉林市中百商廈發生特大火災,造成53人死亡。頂棚是個重要部位,故要求選用A級。
國內多層飯店、賓館數量大,情況比較復雜,這里將其劃為兩類。設置有送回風道(管)的集中空氣調節系統的一般裝修要求高、危險性大。賓館部位較多,這里主要指兩個部分,即客房、公共場所。
養老院、托兒所、幼兒園的居住及活動場所,其使用人員大多缺乏獨立疏散能力;醫院的病房區、診療區、手術區一般為病人、老年人居住,疏散能力亦很差,因此須提高裝修材料的燃燒性能等級??紤]到這些場所高檔裝修少,一般頂棚、墻面和地面都能達到規范要求,故特別著重提高窗簾等織物的燃燒性能等級。對窗簾等織物有較高的要求,這是此類建筑的重點所在。
在各類建筑中用于存放圖書、資料和文物的房間,圖書、資料、檔案等本身為易燃物,一旦發生火災,火勢發展迅速。有些圖書、資料、檔案文物的保存價值很高,一旦被焚,不可重得,損失更大。
近年來,歌舞娛樂游藝場所屢屢發生一次死亡數十人或數百人的火災事故,其中一個重要的原因是這類場所使用大量可燃裝修材料,發生火災時,這些材料產生大量有毒煙氣,導致人員在很短的時間內室息死亡。因此對這類場所的室內裝修材料做出相應規定。
電子信息系統機房的劃分,按照現行國家標準《電子信息系統機房設計規范》GB 50174的規定確定。
餐飲場所一般處于繁華的市區臨街地段,且人員的密度較大,情況比較復雜,加之設有明火操作間和很強的燈光設備,因此引發火災的危險概率高,火災造成的后果嚴重,故對它們提出了較高的要求。此處餐飲場所指候機樓、汽車站、火車站、輪船客運站以外的餐飲場所。
5.1.2 本條主要考慮到一些建筑物大部分房間的裝修材料均可滿足規范的要求,而在某一局部或某一房間因特殊要求,要采用的可燃裝修不能滿足規定,并且該部位又無法設立自動報警和自動滅火系統時所做的適當放寬要求。但必須控制面積不得超過100㎡,并采用耐火極限在2.00h以上的防火隔墻,甲級防火門、窗與其他部位隔開,即使發生火災,也不至于波及其他部位。
但是本規范第4章規定中的場所,由于其重要性和特殊性,其室內裝修材料燃燒性能等級仍不降級。
5.1.3 考慮到一些建筑物裝修標準要求較高,需要采用可燃材料進行裝修,為了滿足現實需要,又不降低整體安全性能,故規定設置消防設施以彌補裝修材料燃燒等級不夠的問題。美國標準《人身安全規范》NFPA 101中規定,如采取自動滅火措施,所用裝修材料的燃燒性能等級可降低一級。本條是參照上述規定制定的。
5.2 高層民用建筑
5.2.1 高層民用建筑內部各部位裝修材料的燃燒性能等級,不應低于本規范表5.2.1的規定。

5.2.2 除本規范第4章規定的場所和本規范表5.2.1中序號為10~12規定的部位外,高層民用建筑的裙房內面積小于500m2的房間,當設有自動滅火系統,并且采用耐火極限不低于2.00h的防火隔墻和甲級防火門、窗與其他部位分隔時,頂棚、墻面、地面裝修材料的燃燒性能等級可在本規范表5.2.1規定的基礎上降低一級。
5.2.3 除本規范第4章規定的場所和本規范表5.2.1中序號為10~12規定的部位外,以及大于400㎡的觀眾廳、會議廳和100m以上的高層民用建筑外,當設有火災自動報警裝置和自動滅火系統時,除頂棚外,其內部裝修材料的燃燒性能等級可在本規范表5.2.1規定的基礎上降低一級。
5.2.4 電視塔等特殊高層建筑的內部裝修,裝飾織物應采用不低于B1級的材料,其他均應采用A級裝修材料。
條文說明
5.2 高層民用建筑
5.2.1 本條為強制性條文。表5.2.1中建筑物類別、場所及建筑規模是根據現行國家標準《建筑設計防火規范》GB 50016有關內容結合室內設計情況劃分的。其內部裝修材料防火等級強制執行,以規范高層民用建筑的材料使用,減少火災發生。
高層民用建筑中內含的觀眾廳、會議廳等按照每個廳建筑面積劃分成兩類。
賓館、飯店的劃分,參照現行國家標準《建筑設計防火規范》GB 50016的規定,將其分為兩類。
餐飲場所設在高層建筑內時,其自身引發火災危險性較大,高層建筑上風速較大,疏散及火災撲救困難,對其裝修材料燃燒性能等級要求較高。
電信、財貿、金融等建筑均為國家和地方政府政治經濟要害部門,以其重要特性劃為一類。
5.2.2 高層建筑裙房的使用功能比較復雜,其內裝修與整棟高層取同為一個水平,在實際操作中有一定的困難??紤]到裙房與主體高層之間有防火分隔并且裙房的層數有限,所以特規定了本條。
5.2.3 100m以上的高層建筑與高層建筑內大于400㎡的會議廳、觀眾廳均屬特殊范圍。觀眾廳等不僅人員密集,采光條件也較差,萬一發生火災,人員傷亡會比較嚴重,對人的心理影響也要超過物質因素,所以在任何條件下都不應降低內裝修材料的燃燒性能等級。
5.2.4 電視塔等特殊高聳建筑物,其建筑高度越來越大,且允許公眾在高空中觀賞和進餐。因為建筑形式所限,人員在危險情況下的疏散十分困難,所以特對此類建筑做出十分嚴格的要求?,F正在使用中的電視塔內均不同程度地存在一些裝飾織物,要求它們全部達到A級顯然不可能,但應不低于B1級,其他裝修材料均應達到到A級。
5.3 地下民用建筑
5.3.1 地下民用建筑內部各部位裝修材料的燃燒性能等級,不應低于本規范表5.3.1的規定。

注:地下民用建筑系指單層、多層、高層民用建筑的地下部分,單獨建造在地下的民用建筑以及平戰結合的地下人防工程。
5.3.2 除本規范第4章規定的場所和本規范表5.3.1中序號為6~8規定的部位外,單獨建造的地下民用建筑的地上部分,其門廳、休息室、辦公室等內部裝修材料的燃燒性能等級可在本規范表5.3.1的基礎上降低一級。
條文說明
5.3 地下民用建筑
5.3.1 本條為強制性條文。本條結合地下民用建筑的特點,按建筑類別、場所和裝修部位分別規定了裝修材料的燃燒性能等級。
人員比較密集的觀眾廳、商店營業廳、餐飲場所以及火災荷載較高的各類庫房,選用裝修材料燃燒性能等級應嚴格。
賓館、飯店客房以及各類建筑的辦公場所等房間使用面積較小且經常有管理人員值班,場所內人員一般具有一定的活動能力,選用裝修材料燃燒性能等級可稍寬。
本條的注解說明了地下民用建筑的范圍。地下民用建筑也包括半地下民用建筑,半地下民用建筑的定義按有關防火規范執行。
5.3.2 本條是指單獨建造的地下民用建筑的地上部分。單層、多層民用建筑地上部分的裝修材料燃燒性能等級在本規范第5.1節中已有明確規定。單獨建造的地下民用建筑的地上部分,相對使用面積小且建在地上,火災危險性和疏散撲救比地下建筑部分容易,故本條可按相關規定降低一級。
6 廠房倉庫
6.0.1 廠房內部各部位裝修材料的燃燒性能等級,不應低于本規范表6.0.1的規定。

6.0.2 除本規范第4章規定的場所和部位外,當單層、多層丙、丁、戊類廠房內同時設有火災自動報警和自動滅火系統時,除頂棚外,其裝修材料的燃燒性能等級可在本規范表6.0.1規定的基礎上降低一級。
6.0.3 當廠房的地面為架空地板時,其地面應采用不低于B1級的裝修材料。
6.0.4 附設在工業建筑內的辦公、研發、餐廳等輔助用房,當采用現行國家標準《建筑設計防火規范》GB 50016規定的防火分隔和疏散設施時,其內部裝修材料的燃燒性能等級可按民用建筑的規定執行。
6.0.5 倉庫內部各部位裝修材料的燃燒性能等級,不應低于本規范表6.0.5的規定。
6.0.2 除本規范第4章規定的場所和部位外,當單層、多層丙、丁、戊類廠房內同時設有火災自動報警和自動滅火系統時,除頂棚外,其裝修材料的燃燒性能等級可在本規范表6.0.1規定的基礎上降低一級。
6.0.3 當廠房的地面為架空地板時,其地面應采用不低于B1級的裝修材料。
6.0.4 附設在工業建筑內的辦公、研發、餐廳等輔助用房,當采用現行國家標準《建筑設計防火規范》GB 50016規定的防火分隔和疏散設施時,其內部裝修材料的燃燒性能等級可按民用建筑的規定執行。
6.0.5 倉庫內部各部位裝修材料的燃燒性能等級,不應低于本規范表6.0.5的規定。

條文說明
6 廠房倉庫
6.0.1 本條為強制性條文。在對工業廠房進行分類時,主要參考了現行國家標準《建筑設計防火規范》GB 50016的規定,根據生產的火災危險性,將廠房分為甲、乙、丙、丁、戊五類。
根據現行國家標準《建筑設計防火規范》GB 50016的有關要求,當符合下述條件之一時,可按不同工段分別確定內部裝修材料:
(1)不同工段之間采用了有效的防火分隔措施可確保發生火災事故時不足以蔓延到相鄰部位,且各工段內均有一獨立的安全出口或各工段均設有兩個及以上直通公共疏散走道的出口;
(2)符合現行國家標準《建筑設計防火規范》GB 50016中相關規定可按較小火災危險性部分確定其生產火災危險性的車間。
工業建筑裝修對本身美觀的要求一般并不是很高,但現代化的工業廠房,特別是一些勞動密集型的生產加工廠房,如制衣、制鞋、玩具及電子產品裝配等輕工行業,在不同程度上考慮到工人勞動的舒適度問題,且有些廠房內的生產材料本身已是易燃或可燃材料,因此在進行裝修時,應盡量減少或避免使用易燃、可燃材料,按本規范表6.0.1的要求強制性執行選用裝修材料。
本條中勞動密集型的生產車間主要指:生產車間員工總數超過1000人或者同一工作時段員工人數超過200人的服裝、鞋帽、玩具、木制品、家具、塑料、食品加工和紡織、印染、印刷等勞動密集型企業。
火災荷載較高的丙類生產車間或廠房是指卷煙、木器加工、泡沫塑料、棉紡、麻紡等行業中可燃物量大的車間,如卷煙車間內可燃物多、產品價值大,且一般不設自動滅火設施,故應提高裝修材料燃燒性能的標準;家具等木器生產及泡沫塑料的預發、成型、切片、壓花車間,棉紡廠的開包、清花及麻紡廠的分級、梳麻車間等,都應按照表6.0.1的規定嚴格注意裝修材料的選用。
參考現行國家標準《潔凈廠房設計規范》GB50073,微電子產業、航天航空和醫藥產業等行業對環境要求較高,許多產品的制造過程都要求在潔凈廠房中進行。潔凈廠房吊頂空間內管道密布,檢修困難,火災隱情不易發現。潔凈區面積大、結構密閉、室內迂回曲折、生產中危險源較多并且部分工藝特殊,導致火災發生概率高,火災排煙、消防通信、人員疏散、滅火救援困難,所以對潔凈廠房的裝修材料燃燒性能嚴格控制。
6.0.2 現行國家標準《建筑設計防火規范》GB50016針對工業建筑設置了自動滅火系統和火災自動報警系統的條款,實際工程案例中,這些自動消防設施發揮了很好的作用,故在工業建筑中也強調自動設施的設置,可降低裝修材料的選用等級。頂棚的火災危險性要大于墻面和地面,因此不能降低。
6.0.3 從火災的發展過程考慮,一般來說,對頂棚的防火性能要求最高,其次是墻面,地面要求最低。但如果地面為架空地板時,情況有所不同,萬一失火,沿架空地板蔓延較快,受到的損失也大。故對其地面裝修材料的燃燒性能做出了要求。
6.0.4 該類建筑用途與民用建筑相同,進行了規定的防火分隔后,火勢不易蔓延,很難引發大型火災,因此可視為民用建筑。
6.0.5 倉庫裝修一般較為簡單,裝修部位為頂棚、墻面、地面和隔斷。倉庫雖非人員聚集場所,但由于其儲存物品,可燃物較多,火災荷載大,物資昂貴,一旦發生火災,燃燒時間較長,造成物質損失較大,因而對其裝修材料應嚴格控制,作為強制性條文執行。
高架倉庫貨架高度一般超過7m,倉庫內排架之間距離近,內部通道窄,火災荷載大,并且使用現代化計算機技術控制搬運、裝卸操作,線路復雜,火災因素通常較多,極易引起電氣火災。起火后容易迅速蔓延擴大,排煙、疏散、撲救非常困難。故對其內部裝修材料從嚴要求。







